您好,欢迎来到厦门市医疗器械协会! 登录 | 注册
设为首页 | 加入收藏
监管信息
Regulatory
政策法规 专家解读
培训交流
咨询服务
认证服务
政策法规
首页> 市场信息>政策法规
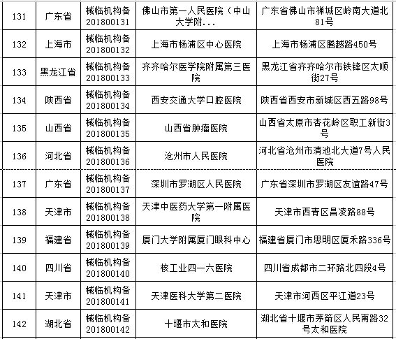
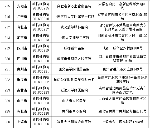
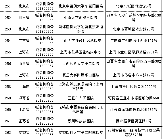
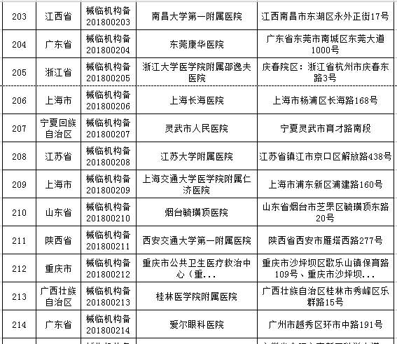
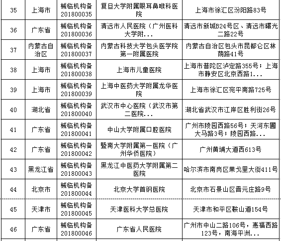
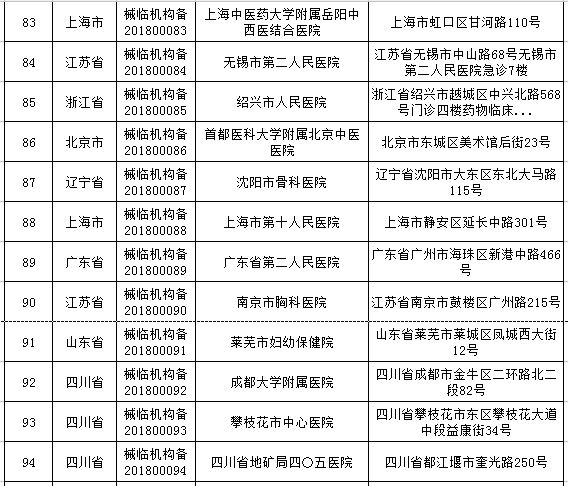
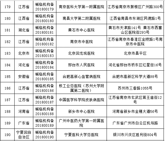
临床试验基地备案数量已经突破300,弗锐达小编为大家整理如下:
(图片建议放大查看▽)
上一篇:你听说了吗?行政审批时限要缩减
下一篇:重磅!855项医疗器械和393种体外诊断试剂免于进行临床试验(附目录)
地址:厦门市思明区湖滨四里64号湖光大厦第五层D单元之一 邮编:361000
Copyright © 2018 厦门市医疗器械协会 版权所有 闽ICP备09050723号-1 闽公网安备 35020302001185号 技术支持:35互联
访问人数:4285073