国家药品监督管理局发布了新修订的《免于进行临床试验医疗器械目录》(以下简称新《豁免目录》)。包括“医疗器械产品”和“体外诊断试剂产品”两个部分,分别涵盖855项医疗器械产品和393项体外诊断试剂产品。

加上此前公布的豁免目录,新《豁免目录》包括高频手术设备、内窥镜等超过150种三类医疗器械,以及X光机、超声、心电图机、多参数监护仪、手术显微镜等超过700种二类医疗器械。
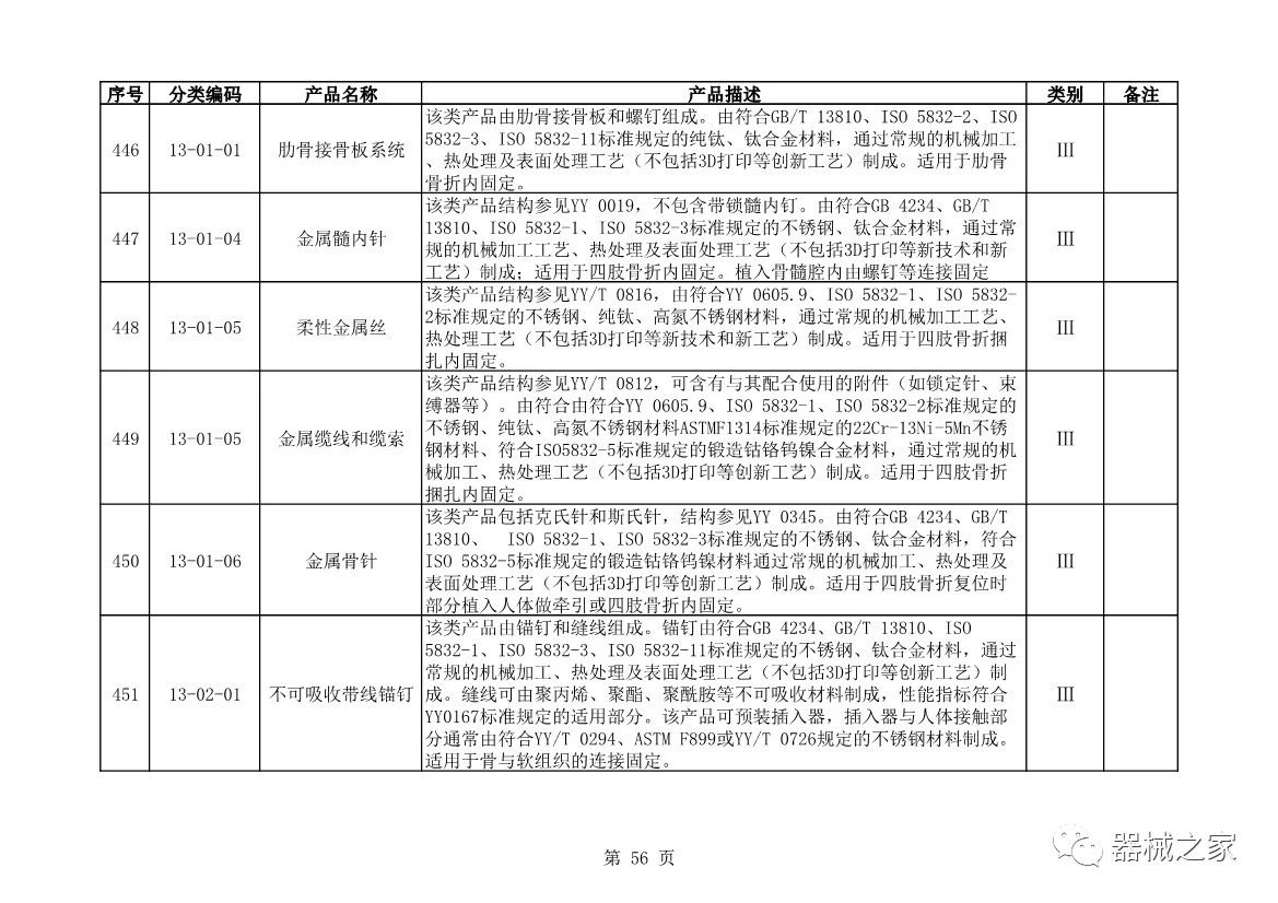
以下是关于免于进行临床试验医疗器械目录解读:
一、新增84项医疗器械和277项体外诊断试剂
新《豁免目录》在前三批豁免目录的基础上增加了84项医疗器械,其中二类医疗器械产品63项,三类医疗器械产品21项,产品名称、分类编码、管理类别及产品描述均依据新发布的《医疗器械分类目录》编写。新《医疗器械分类目录》中02无源手术器械、03神经和心血管手术器械、16眼科器械、18妇产科、辅助生殖和避孕器械子目录中的二类产品原则上均列入了新《豁免目录》中。
新《豁免目录》在前三批豁免目录的基础上增加了277项体外诊断试剂,其中二类体外诊断试剂246项,三类体外诊断试剂31项,产品类别、产品名称、产品描述均依据《体外诊断试剂分类子目录》(食药监械管〔2013〕242号)编写,分类编码沿用6840。对于《关于过敏原类、流式细胞仪配套用、免疫组化和原位杂交类体外诊断试剂产品属性及类别调整的通告》(2017年第226号)中明确作为第二类体外诊断试剂管理的流式细胞分析用通用试剂列入了新《豁免目录》,并在备注中予以注明。此外,根据《免于进行临床试验的体外诊断试剂临床评价资料基本要求(试行)的通告》(2017年第179号)中不适用于免于进行临床试验的情形,结合产品风险,在新《豁免目录》备注中注明了“上述目录中预期用途为患者自测或新生儿检测相关产品,不属于免于进行临床试验的产品范畴”。
二、关于新《豁免目录》中前三批已豁免产品修订汇总情况
对照2017年发布的《医疗器械分类目录》(以下简称新《分类目录》)中的产品分类编码、管理类别及产品描述,国家药监局组织对已发布的前三批豁免目录进行整理和修订,使其与新《分类目录》尽可能的保持一致,便于产品识别。本次修订对前三批豁免目录1090项产品中的536项产品名称及产品描述进行了规范,对204项产品进行了整合或拆分,对83项产品的管理类别按照新《分类目录》进行了调整,删除了目录中已合并、降为一类或不再作为医疗器械管理的产品。
三、关于新《豁免目录》的其他说明
对于新《豁免目录》产品描述中列明的产品组件,如其单独按照医疗器械进行管理,且其预期用途与新《豁免目录》产品描述中的预期用途相同,可以免于进行临床试验。
对于申报产品由第一类医疗器械、免于进行临床试验的第二类、第三类医疗器械产品组合而成时,在不扩大产品适用范围的前提下,也可以免于进行临床试验。
附:《免于进行临床试验医疗器械目录》(《免于进行临床试验的体外诊断试剂目录》请点击阅读原文下载)
















































































































